使用模拟操作运行拓扑优化
可以定义一个模拟操作序列,以交替运行流体分析和伴随分析。模拟操作将访问先前定义的停止条件。
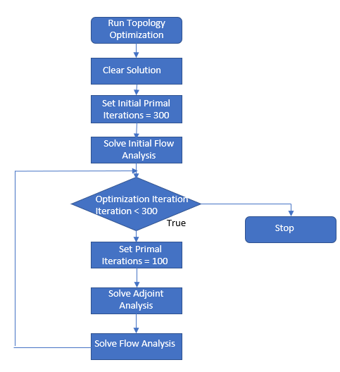
以下流程图详细介绍了模拟操作序列:


要计算模拟结束时的最终压降,必须在进入优化循环之前运行一次初始流体求解。
要定义并运行模拟操作序列:- 右键单击节点并选择新建。
- 将模拟操作 1 节点重命名为运行拓扑优化。
- 创建一个操作,以清除求解场并在重启时重置网格自适应:
- 创建一个操作以设置原始分析的初始迭代:
- 创建一个操作,以在进入循环之前运行一次最初分析:
- 右键单击操作节点,然后选择。
- 将求解物理节点重命名为 Solve Initial Primal(求解初始值)。
- 选择 Solve Initial Primal(求解初始值) 节点,然后将模拟对象设为物理 1。
- 创建循环遍历拓扑优化的操作:
- 右键单击操作节点,然后选择。
- 选择循环节点,然后将停止条件谓词设为优化迭代监视器标准。
- 在循环内创建一个操作,以设置原始分析的迭代:
- 在循环内创建一个操作,以运行伴随分析:
- 右键单击节点,然后选择。
- 选择求解伴随节点,然后将伴随成本函数设为压降成本函数。
- 在循环内创建另一个操作,以运行流体分析:
- 右键单击节点,然后选择。
- 选择求解物理节点,然后将模拟对象设为物理 1。
- 右键单击节点,然后选择激活。
- 再次右键单击运行拓扑优化节点,然后选择播放/恢复模拟操作。
- 模拟完成后,将其另存为 adjointTopologyOptimization_TOresults.sim。